Holistic EV Charging Experience
Volkswagen group with the new modular electric drive kit (MEB) platform is launching a series of electric vehicles called ID3, ID4 and more.
To accelerate the EV adoption by new vehicle owners it is necessary to ward off the range anxiety and delight the customer.
Our team at Carmeq (Software and Design subsidiary of Volkswagen group) worked on several projects related to EV charging as it will be an integral
part of customer's daily life.

My Role
I'm part of the UX design team at Vehicle Motion & Energy group. As a Senior User Experience designer along with my project leader Oli as a two member team, handled the projects from conception to design. We had the support from other teams like Engineering, User Research and Design Prototyping.
SCOPE
Projects I worked on
The Holistic EV Charging Experience is an umbrella of several projects.
1. ID3 - charging user experience
2. Charge statistics of energy consumption over a period
3. 'Battery care mode' settings
4. Low tariff charging
5. Bidirectional charging
6. Route planning and advance charge station reservation
7. Robotic Charging
THE CHALLENGE
Integrating EV charging into daily life
Electric Vehicles have just begun to capture the market.Soon, they will overtake the sales of traditionsl Internal Combustion Engine vehicles.
However, prospective customers or new owners still have their concerns around the hassle of EV charging.
While every day the technologies and more customer bring EVs home there are challenges around around EV charging, Payments, Route planning etc there is still a lot of scope for improvement
APPROACH
User Centered Design
We followed User Centered Design process and agile methodology. We also tried to incorporate Obeya boards to demonstrate
our project status with the entire team.
When the Market Research has a finding, they approach us, the UX design team with a Problem to solve. We collaborate with
User Research team to formulate questionnaire so that they interview users. Once we gain enough insight into the problem and
we have specified user needs around the problem, we take it to the drawing board.
We conceptualize various solutions and discuss to evaluate and eliminate. Once we a find a solution that satisfies all the
conditions and meet the user needs. I further design wireframes or low-fidelity mockups. Once we do a review, we present to
the Marketing team leader. We incorporate the feedback from the team and further iterate the designs.
Once we meet all the requirements, I further design high-fidelity mockups. I prepare a slide deck or print for the User Research team
to conduct User Testing. We evaluate the design and record the feedback to further iterate on the designs or repeat the process. If everything goes well
then we submit the designs to the Software Prototyping team who incorporate the design on the Simulator version
DISCOVERY
Customer Insights
At Carmeq, we have a dedicated team of User Researchers helping teams to gain the insights first hand from the users. It helps the designers working on various groups to conceptualize and design with customer at the center. Also once, the design is ready we collaborate with the team to meet the customers to test them out.
Meeting users to conduct a user testing session at a 'We share' space.
VISION
Less time. Low cost. Less pollution.
Our vision is to make charging electric vehicles as simple as using a bread toaster. Less cumbersome and simple. While charging an EV in itself is a new experience to many soon it will be a daily practice soon. Our team tries to enhance the user experience around locating a charger, availability, ease of use, lowering the cost of Charging while building a sustainable future transportation.
PROJECT
ID3 - Charging User Journey
ID3 is the first EV ( Electric Vehicle ) in the ID series by Volkswagen on the MEB platform with a 45kWh battery capacity and 220km range.
To familiarise the charging process to the user, SmartLight is being used to communicate with user to notify various situations.
Also, the LED light on the charging socket and the series of LEDs on the Wallbox (charger) are critical in suggesting the user.
ABT - Anzeige Bildschirm Terminal ( Display Screen Terminal), IID - Intelligent Information Display, Such Licht - Search Light
Once the vehicle is parked and turned off, the Search light on the charger socket turns ON
The Search Light is still On when the driver opens the Charger Socket, it helps in easily finding the socket in low light conditions.
When the cable is plugged in, the Search Light displays white stripes on black. The SmartLight inside the vehicle shows the current SOC(State of Charge)
When the communication has started, the Search Light display Black stripes on the White.
When the charging begins, the Wallbox displays the Current SOC, the Search Light shows a Green Pulsing light and the SmartLight shows SOC as stable light and progressing lights towards right, indicating that charging in progress.
When the car is locked, the SmartLight shows the usual Red light progressing from sides to center.
When the driver leaves, the SmartLight resumes to show the lights for a minute to indicate charging in progress and the battery SOC
After some duration, when the driver comes back, none of the lights on car are ON
When car is unlocked, the SmartLight indicates unlock, through progressing lights from center to sideways. The Search Light glows Green indicating completed Charging.
The charger wakes up and shows the max SOC.
When the charging cable is disconnected, the Search Light glows white till the charging lid is closed.
While the Vehicle is turned ON and the driver begins driving, the SOC and range is shown on IID by default
PROJECT
Charge statistics
We worked on this project to give new vehicle owners a perspective of how much energy they have consumed over a period of a week, or a month.
They could also check how much they have saved by owning an EV (Electric Vehicle) compared to a gasoline/diesel vehicle.
Some of the energy in the battery is allocated for pre-conditioning and auxiliary devices. User would be informed how much of the energy is being
distributed for every single charge.
Conceptualization of the Charge statistics
User testing of the designs.
PROJECT
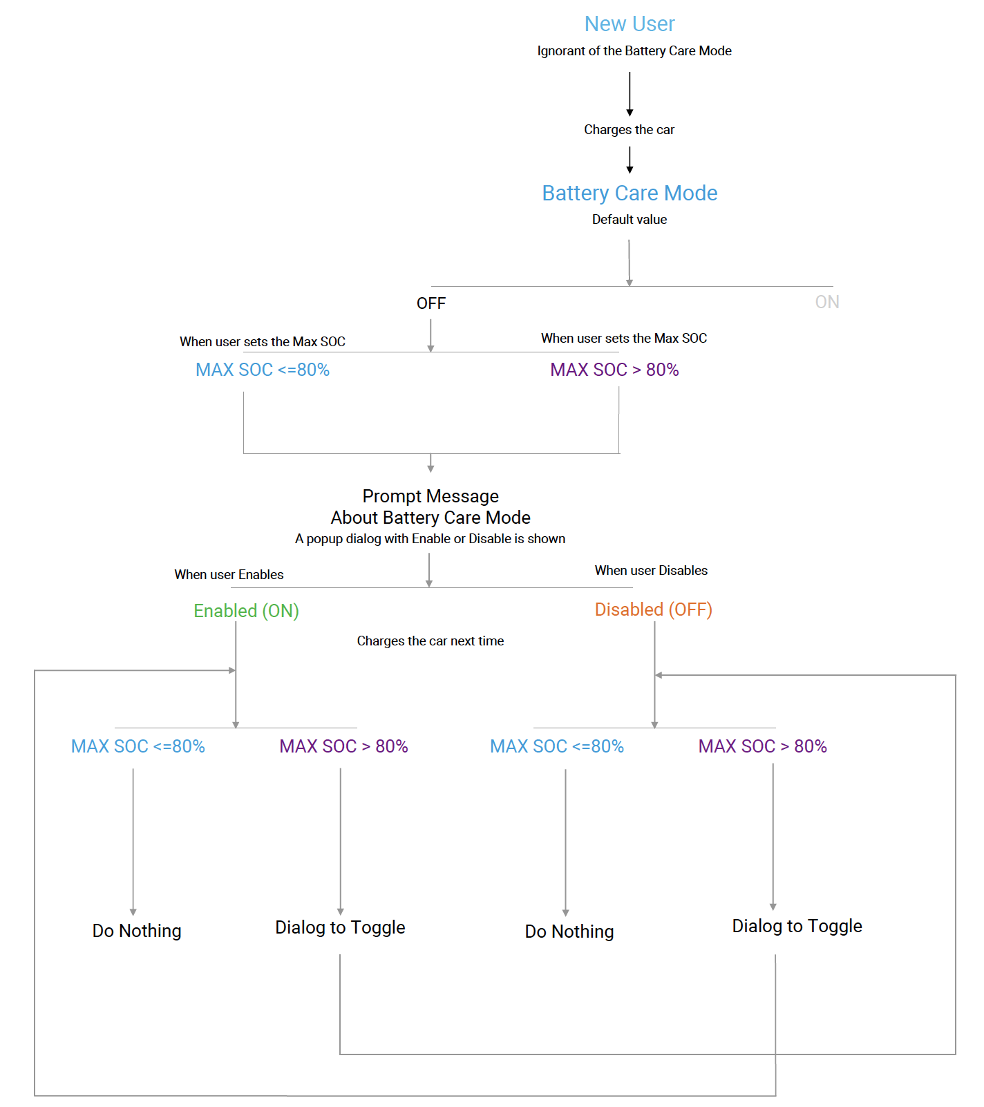
Battery care mode
When the EV ( Electric Vehicle ) battery is charged to 80% only regularly, the battery life is extended.
However, it can be charged to 100% on a long journey to extend the range of the vehicle.
In this project we wanted to implement "Battery Care Mode" which ensure the battery is by default in a protection mode and
increase life. However, in some cases it could be overriden.
User jounrey to Enable/Disable Battery Care Mode
Battery care mode is OFF
Battery care mode is turned ON
Other options are tucked under a Menu button
Whenever the SOC ( State of Charge ) reaches 80%, a dialog is prompted to enable or disable Battery Care Mode.
PROJECT
Low tariff charging
The price at we consume electricity varies in a day. It is usually higher when the load on the grid is at peak and lower
when the load is less. For example, the load on the grid is higher during business hours and the load is lowest during night.
So, charging your EV is cheaper at night or sometimes during the day when the price is lower. To enable this feature I worked on the
project which gives the users an option to turn On the discounted tariff charging on the vehicle computer.
The user can save the charger station at different locations like house, office, parking spot etc. and enable energy management options.
Control through external energy management is OFF. This means the user has to manually charge the vehicle.
When the external energy management control is turned ON, the vehicle obtains the price for charging from external source and can be charged automatically at a set time.
Discounted price charging is ON
Preferred timings for the charging are set
When the External Energy Management is turned OFF, all the other settings are disabled.
PROJECT
Route planning and Charger reservation
Charger station discovery and availability is very important to alleivate users of range anxiety.
This project is about planning a route based on the availability of a charger station and advance reservation.
Users will be able to search for routes on the phone's application, or vehicle ahead of their trip by giving
Source, Destination and Time and Date of travel
Based on the input, the application displays all the available charger station enroute. It assumes
the vehicle is having max SOC (>80%) and suggests the charger stations around a point where it would be
sufficient to charge only once to complete the journey or till the next available charge station.
The user can then reserve a charger station by paying a fee. On the day of journey, the system checks for
the current SOC of the EV,the current location and the traffic and updates the server. An alternative charger station is suggested in case
there is a mismatch and the EV cannot arrive at the earlier reserved station.
PROJECT
Bi-Directional charging
Bi-directional charging has become a standard with most of the EVs. When the vehicle is fully charged it could be used as
as power source to operate devices or turn as backup power source for home or connect to grid to give back the power at higher price.
However, the EV should have minimum SOC (State of Charge) to be able to discharge. In this project I have designed a work flow, menu options
and alert dialogs to enable or disable Bi-directional charging.
The discharge during Bi-directional charging is interrupted either when EV reaches a min SOC or when it is
interrupted by a previously set charge timer



PROJECT
Robotic charging
It makes sense to have robotic charger stations installed at indoor or outdoor parking spaces
which connect to the vehicle and begin charging automatically without any manual intervention.
Owner could be working upstairs in the office and order the robot to begin charging when the price drops or
when the SOC( state of charge) is low.
However, it comes with a problem of the robotic charger placement. Where should it be installed
so that it can charge Electric Vehicles of all sizes, orientation and placement of the charging inlet.
I could come up with a solution, of an overhead robotic charger that slides on a oval track to orient itself
to the charger inlet position for a differently sized vehicle or for differently parked vehicle. A patent has been
registered on my name for this solution by Volkswagen AG
CONCLUSION
Automotive revolution
I'm extremely happy to have worked on the Electric Vehicle projects. With the accelerated rise of technologies, better sensing, sustainable policies
Electric Transport is going to see an uprise in adoption and market share. The four areas of transportation: Connectivity, Autonomous, Ride sharing and Electric vehicles are
progressing rapidly towards an automotive revoltion.
Understanding the customer and their needs is the crux for developing a seamless user experience around Electric vehicles. Range anxiety, displaced environmental pollution are still some of
the concerns for customers. By designing better experiences around Charger availability, ease of charging, better payment systems and costs of charging we can ensure trust and confidence
in the customer.